根据《365英国上市网站官网2026年推荐优秀本科毕业生免试攻读研究生工作办法》和《365英国上市网站官网关于做好2026年推荐优秀应届本科毕业生免试攻读研究生工作的通知》相关规定,结合我院实际,特制定本细则:
一、基本原则
以习近平新时代中国特色社会主义思想为指导,深入贯彻习近平总书记关于教育、科技、人才等工作的重要论述,紧紧围绕落实立德树人根本任务,牢固树立质量意识,把培养国家重大战略急需紧缺人才摆在更加突出的位置,着力造就拔尖创新人才,推动高水平科技自立自强,积极服务国家发展需求和学校“双一流”建设,积极推进人才培养模式改革,建立科学评价导向,充分发挥推免政策引导和激励作用,切实提高推荐和接收质量。引导本科生勤奋学习、勇于创新,德智体美劳全面发展,不断提高人才培养质量。坚持公开、公平、公正原则,严格规范执行教育部有关文件精神,加强监督管理,杜绝学术不端、弄虚作假等违规违纪行为,强化信息公开,切实保障推免工作公平公正,在评价体系科学、工作程序透明的基础上对推免生进行德智体美劳全面衡量,择优推荐。在对学生平时学习和科研能力综合测评的基础上,突出对学生创新精神、创新能力、实践技能等方面的考查,确保推荐免试生的选拔质量。
二、组织领导
学院成立推免生遴选工作小组,负责全院推免生工作。组长由党委书记、学院院长担任,成员包括分管本科教学工作的副院长、分管学生工作的党委副书记、分管研究生工作的副院长、纪检委员、教师代表。
组 长:胡万军 王俊玲
成 员:胡晓斌 马恩和(纪检委员) 罗斌 刘文铎 阮烨 龙丹凤 王敏珍 常旭红 罗小峰 任晓卫 王晓辉
秘 书:宋晓颖 鱼天赐
三、推免计划分配
学校统一下达我院2026届普通推免名额22名(包含本研贯通7名)。
四、学生申请资格
纳入我校普通本科招生计划录取的应届本科毕业生(不含免费医学定向生),一贯学业表现良好,德智体美劳全面发展,且满足以下条件者,具有申请资格:
(一)思想品德考核合格,无任何违法违纪、受处分和不良学风记录。
(二)勤奋学习,刻苦钻研,成绩优秀。
1、专业前三年(五年制的为前四年)综合测评排名在前50%(含)的学生具有申请普通计划的资格,学生首次考试成绩作为核算依据,按录取名额1:2组织答辩,答辩PPT内容要经所在项目指导老师审核通过。
2、在本科就读期间有特殊学术专长的学生可突破前述综合测评排名要求,申请推免资格:本科阶段在核心期刊上以独立作者或第一作者发表(含导师为第一作者、学生本人为第二作者;或学生本人为通讯作者)的与学业相关的科研论文,且班级前三年(五年制的为前四年)综合测评前80%(含);独立参加或作为主力成员参加与学业相关的国内权威学科专业竞赛(全国赛事)并获得三等奖及以上奖励(国际赛事参照执行,但不得低于国内赛事相关要求),且班级前三年(五年制的为前四年)综合测评前80%(含);获得国家知识产权局授权的发明专利;在所学学科专业领域取得公认的具有显著影响力的学术创新成果或解决关键技术问题,且班级前三年综合测评前80%(含);以特殊学术专长申请的学生,需由本人向所在学院提出书面申请,由3名授课教师或熟悉学生本人情况的教授或副教授署名推荐,按要求提交申请材料(含申请书、获奖证书、已发表的论文原件或在线发表的论文)。凡被学院审核认定的学生特殊学术专长,将在学院网站进行公示。
(三)全国大学外语四级考试成绩须达到425分及以上,不含内地西藏高中班、内地新疆高中班、新疆协作计划、西藏自治区按照少数民族控制分数线投档、高水平运动队招生类型录取的学生。
五、考核内容
坚持科学遴选,德智体美劳全面衡量,以德为先,把思想品德考核作为推免生遴选的重要内容和录取的重要依据,突出考查学生的一贯学业表现,引导学生勤奋学习、勇于创新、全面发展,不断提高人才培养质量。主要从以下三个方面进行考核:
(一)思想品德考核。严格遵循实事求是的原则,注重对学生政治态度、思想表现、道德品质、科学精神、诚实守信、遵纪守法等方面的考察,思想品德考核不合格者不予推荐。
(二)学业考查。突出考查学生的一贯学业表现,注重并加强对学生学习情况的全过程评价,学业成绩使用相关课程的首次成绩作为核算依据。
(三)综合评价。以学业成绩为主要依据,同时综合评价考察学生综合素质、科研成果、竞赛获奖、科研训练情况及研究能力、志愿服务经历、国际组织实习经历、创新及培养潜质等指标。
学生与其近亲属或利害关系人合作的科研成果或其他超出学生本人实际能力且影响公正认定的成果,不纳入加分指标认定范围。
六、推荐程序和时间安排
2026届推免生遴选分两个阶段:推荐阶段和接收阶段。学院的推荐工作于9月3日启动,9月16日结束。
(一)推荐阶段
1、学院成立推免生遴选工作小组,制定推免生工作实施细则,上报教务处并在学院网站公示,并开展政策解读和动员工作。
2、确定推荐流程。学院推荐流程包括动员与公告、学院初选、综合考核及公示。
(二)普通计划工作程序
9月5日前完成班级综合测评和学业成绩的评算工作。按照“综合测评入围,总成绩确定排名”的方式进行推荐。
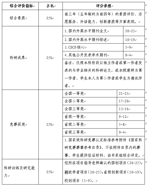
1、总成绩由学业成绩与综合评价得分加权组成,学业成绩与综合评价得分均为百分制,权重之和为1,其中学业成绩在总成绩的权重为70%,综合评价权重为30%。综合评价包括综合素质、科研成果、竞赛获奖、科研训练情况及研究能力、外语运用能力、志愿服务经历、国际组织实习经历、创新及培养潜质等指标(同一指标中有多项得分时不累加,只计最高分,见表1)。
表1 综合评价指标体系

2、学生本人于9月8日前须向学院提交《365英国上市网站官网2026年推荐免试攻读硕士研究生申请表》书面申请(申请表见附件),并附相关科研成果、竞赛获奖、科研训练情况及研究能力、创新及培养潜质、志愿服务经历、国际组织实习经历等支撑材料。学生须对相关成果做出科研诚信承诺,签字后一并提交。
学院成立两个审核评议小组(每个小组5人)分别对学生情况进行评分。总成绩计算方法为:总成绩=学业成绩*70%+综合评价30%。参加答辩的同学需准备8分钟的PPT,内容包括:个人基本情况、学业成绩情况(含四六级)、学术科研情况、社会实践情况、未来学习工作规划等。
其中科研成果、竞赛获奖、科研训练及研究能力、创新潜力等指标以及学生的特殊学术专长由相关学科专家组(每组5人,且具有副教授及以上职称)以答辩考核的形式对学生代表性成果、奖项进行审核鉴定,并按照学院综合评价指标评分标准进行评分。
3、凡通过审核鉴定和答辩被认定为具有特殊学术专长的学生,和院内其他申请推免学生一起,依据总成绩排序从高到低确定拟推免名单并在学院官网进行公示,公示时间7日,公示内容包括学号、姓名、专业、学术成果或获奖类型,并注明是否同意以学术专长申请推免,公示无异议后于9月16日前报教务处复核备案。获得推荐资格的学生需提供全国大学外语四、六级合格证书和成绩单打印件、获奖证书原件和复印件等。具有(拟)推免资格的学生放弃推免资格时,需提供书面承诺书,严格按照公示的排名顺序,依次递补。
(三)接收录取阶段
获得推免资格的学生于9月18日登录“推免服务系统”及时查询相关信息和操作说明,并在规定时间内进行注册;9月22日9:00后,登录“推免服务系统”进行报名;9月23日9:00后,登录“推免服务系统”确认复试通知;9月25日14:00后,登录“推免服务系统”确认待录取通知。未在该系统进行备案的推荐名单无效。
七、回避制度
推免工作相关人员有直系亲属或者利益相关人员报名参加本单位推免工作的应主动回避,有非直系亲属等报名参加推免招生的应主动报备。相关学生申请推免资格时也应主动向学院报备申明。
八、注意事项
(一)所有申请推免的学生,须在学院规定时间内提交相关材料,过期一律视为自动放弃相应资格。
(二)推免工作在相关部门监督下进行。学生对推免政策或推免工作相关环节有异议时,可向学院相关部门反映。学生也可以直致电学院纪检委员(8915106),如未能妥善解决可致电教务处(8912031/8912077/5292748/5292369)、学校纪检监察机构(8912159),或发邮件至推免专用邮箱(tmgz@lzu.edu.cn)进行反映或申诉。
九、其他未尽事宜以学校《365英国上市网站官网推荐2026届优秀本科毕业生免试攻读研究生工作办法》精神为准。
十、本实施办法由365英国上市网站官网负责解释。
365英国上市网站官网
2025年9月3日